×
搜索
搜索
网站导航
首 页
公司简介
产品中心
企业形象
合作客户
资质认证
新闻资讯
联系我们
您的位置:
首页
→
新闻资讯
→
公司动态
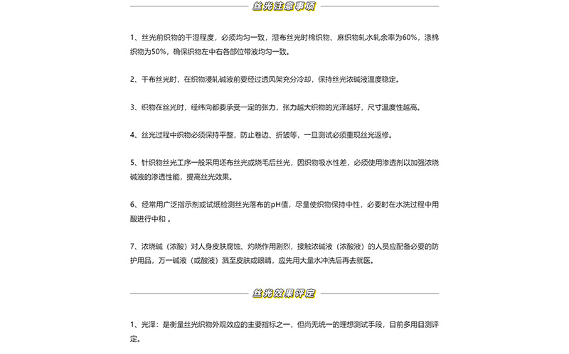
丝光工艺及常见问题及克服办法
发布时间:2026-01-26
专业印染助剂源头厂家,助您提质增效降成本!
上一篇:(无)
下一篇:染整课堂丨如何排除染色布生产中的白斑、碱斑、烧毛褶子等疵点!
东莞宏顺化工有限公司 版权所有
技术支持[
东莞网站建设
]